iMeta(IF=23.7)| ABPP靶点研究揭开神药青蒿素抗疟之迷
分类:科学前沿 发布时间:2025-05-08 13:29:45
青蒿素是怎么抗疟的?王继刚教授领衔的团队基于ABPP靶点发现技术,找到了青蒿素抗疟最底层机理,为优化青蒿素抗疟策略,减少耐药性提供了充分的理论支撑。

疟疾当前仍是全球健康的重大威胁,青蒿素在治疗中占据核心地位。然而,在乌干达2016至2022年全国多地点监测数据显示,该国对青蒿素类抗疟药物的部分耐药性逐步上升,多数受调查地区中,超20%的恶性疟原虫呈耐药迹象[1]。面对青蒿素耐药现象的出现和传播,以及疟疾的防治形势日益严峻,优化现有抗疟药物治疗方案、缓解青蒿素耐药性迫在眉睫。因此,全面识别红细胞内期疟原虫不同阶段的青蒿素靶点,对深化青蒿素抗疟机制的认知至关重要。

恶性疟原虫具有复杂漫长的生命周期,主要可分为红细胞内期和红细胞外期两个阶段,其中48小时发育周期的致病性红细胞内期(IDC)根据形态特征可以分为环期、滋养体时期和裂殖体时期。目前临床上大多数抗疟药物主要针对于红细胞内期的疟原虫,通过干扰其血红蛋白代谢或抑制裂殖体增殖来缓解急性症状。而青蒿素类药物的作用更为独特——能够快速杀灭红细胞内期的环状体、滋养体和裂殖体,在疟原虫的整个无性IDC阶段都有显著效果。

青蒿素被称作抗疟“天选神药”,它是如何发挥这么强大的作用的呢?

今天我们就一起学习一下中国中医科学院青蒿素研究中心王继刚、徐承超团队联合南方科技大学戴凌云、河南大学药学院韩光等团队一起在《iMeta》(IF=23.7)发表的题为“Photoaffinity probe-based antimalarial target identification of artemisinin in the intraerythrocytic developmental cycle of Plasmodium falciparum”的研究论文。该研究使用光亲和探针鉴定了青蒿素(ART)在寄生虫红细胞内发育周期不同阶段的靶点蛋白,并揭示了其在体内与寄生虫蛋白相互作用的两种方式。随后,通过整合靶点研究、表型研究和非靶向代谢组学的分析结果,展开了广泛且深入的机制研究,进一步阐明了青蒿素发挥抗疟作用的靶点蛋白和作用途径。

图片

01 青蒿素在恶性疟原虫红细胞内发育周期的不同阶段的靶点分析

为了探究青蒿素在恶性疟原虫红细胞内期(IDC)的抗疟靶点,研究者首先合成了保留原有抗疟活性的ART光亲和探针(APP),并进一步利用ABPP技术筛选其在环、滋养体和裂殖体阶段的相互作用靶点蛋白(包括共价和非共价结合靶点)(图1A-B)。实验结果显示,ART在三个不同阶段都能够与寄生虫蛋白相互作用,表明ART可以在整个IDC中被血红素激活。结合共聚焦呈像结果,研究者发现ART在滋养体阶段的作用更活跃,能够与更多的寄生虫蛋白发生相互作用(图1C-D)。此外,在紫外照射后,环期和裂殖体期的寄生虫的荧光标记强度变得更强(图1C),这表明除了通过自由基反应的不可逆共价结合模式外,ART还能够以非共价模式与某些蛋白质相互作用,或者以两种方式与相同的靶蛋白相互作用。

图片


图1  青蒿素在恶性疟原虫红细胞内发育周期的不同阶段的靶点分析

02 青蒿素在恶性疟原虫红细胞内不同发育周期的靶点蛋白鉴定及生信分析

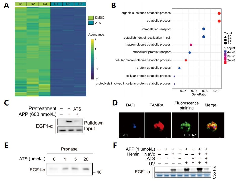
随后,研究者对ART在恶性疟原虫不同阶段的靶蛋白进行鉴定,结果共鉴定出451个潜在的靶点蛋白,其中恶性疟原虫环状期、滋养体期和裂殖体期的结合蛋白分别为247、396和353个。ART在滋养体阶段的靶点数量最多,这也是恶性疟原虫的滋养体期是对ART最为敏感的原因(图2A)。研究者对451个潜在靶点进行GO分析,结果表明这些靶点具有多种生物学功能,且在疟原虫的不同亚细胞定位中参与了不同的生物学过程(图2B)。此外,这些靶点主要参与了几种代谢相关的通路,包括糖酵解以及胆碱、磷脂和嘌呤的生物合成和代谢(图2C)。其中,环期和滋养体时期的靶标蛋白主要参与疟原虫蛋白质分解、水解等过程,而裂殖体时期的靶标蛋白主要参与肽代谢、酰胺生物合成、翻译等过程(图2D-F)。

图片


图2  青蒿素在恶性疟原虫红细胞内不同发育周期的靶点蛋白鉴定及生信分析

03 青蒿素干扰恶性疟原虫的新生蛋白合成

对靶点蛋白的生信分析结果显示,干扰翻译和新生蛋白合成相关过程可能是ART发挥抗疟作用的关键途径。因此,研究者采用一种非放射性L-蛋氨酸类似物(L-azidohomoalanine,AHA)追踪蛋白质的合成,以验证青蒿素衍生物青蒿琥酯(ATS)对疟原虫蛋白合成的抑制作用。实验结果显示,与对照组相比,ATS处理后显著抑制了1421种蛋白的合成(图3A-B)。其中恶性疟原虫延伸因子1-α(PfEGF1-α)被鉴定为ATS在IDC所有三个阶段共有的潜在靶点,进一步的DARTS/Pull down+WB和免疫荧光实验结果证实了其与ATS的相互作用(图3C-E),并且ATS能以共价和非共价两种模式与PfEGF1-α结合(图3F)。以上结果表明,ATS能够在整个IDC中与包括PfEGF1-α在内的相关疟原虫蛋白结合,从而抑制蛋白质合成,进而发挥抗疟作用。

图片

图3  青蒿素干扰恶性疟原虫的新生蛋白合成

04 青蒿素干扰恶性疟原虫的糖酵解过程

在GO分析中,与糖酵解和能量代谢有关的主要代谢途径被显著富集,且疟原虫在IDC期间严重依赖糖酵解为其快速生长增殖提供能量。由此,研究者继续探究了ATS对疟原虫糖酵解的影响。DARTS+WB和酶活分析结果显示,ATS对相关高表达、高活性酶(如恶性疟原虫L-乳酸脱氢酶、磷酸甘油醛异构酶等)具有显著的抑制作用(图4A-B)。此外,ATS以剂量依赖的方式显著减弱了疟原虫的糖酵解过程和糖酵解能力(图4C-D)。这些结果表明,ATS可能通过与糖酵解酶结合并抑制其活性而干扰疟原虫的糖酵解过程,从而在IDC期间发挥抗疟作用。

图片

图4  青蒿素干扰恶性疟原虫的糖酵解过程

05 青蒿素干扰恶性疟原虫的氧化还原稳态

在IDC期间,疟原虫消耗大量葡萄糖来提供能量来促进其生长增殖,而这一代谢过程产生的氧化损伤会使疟原虫处于高度氧化应激状态。在GO分析中,抗氧化活性和氧化应激途径也被显著富集,由此,研究者展开了深入探究。谷胱甘肽(GSH)是疟原虫体内含量最高的低分子量氧化还原活性硫醇,对维持细胞内氧化还原稳态具有重要作用。实验结果显示,ATS显著降低了疟原虫体内的GSH水平(图5A),这说明ATS可能通过破坏疟原虫的氧化还原平衡而对其造成氧化损伤。此外,研究者验证了在IDC三个阶段中都被鉴定为潜在靶点的恶性疟原虫鸟氨酸氨基转移酶(PfOAT)与ATS的相互作用(图5B),并且ATS与PfOAT可能以共价和非共价两种方式发生结合,从而影响疟原虫的氧化还原平衡(图5C-D)。

图片

图5  青蒿素干扰恶性疟原虫的氧化还原稳态

06 青蒿素干扰恶性疟原虫的代谢过程

鉴于ATS对疟原虫糖酵解途径的抑制作用,以及其对疟原虫的多种生理过程的干扰,研究者采用非靶向代谢组学方法,探究了ATS对疟原虫代谢组的影响(图6A-B)。在鉴定出的42种差异表达代谢物中,氧化谷胱甘肽水平上升,这与之前的实验结果一致。此外,疟原虫在细胞内阶段需要大量的脂质物质以构建新的细胞膜从而支撑其生长,而相关脂质代谢产物显著减少,这也与鉴定结果相符合。最后,研究者将鉴定到的ATS靶点蛋白映射到富集的代谢过程,确定了多个代谢途径中若干潜在关键靶蛋白(图6C)。总之,以上结果表明,ATS通过与潜在靶点蛋白结合,广泛干扰疟原虫红细胞内期的多种代谢途径,而这些途径可能直接或间接影响ART的抗疟效果。

图片

图6  青蒿素干扰恶性疟原虫的代谢过程

总结与讨论

在本研究中,研究者利用具有活性的光亲和探针,通过ABPP技术(达吉特可提供技术服务)鉴定了ART在恶性疟原虫IDC阶段的靶点蛋白。结果显示,ART需要被血红素激活后才能与靶点蛋白形成共价键,调控靶点下游功能。同时,通过靶点研究还发现,一方面,是由于靶蛋白合成随虫体生长阶段而变化,以及青蒿素在疟原虫不同阶段抗疟效应的通路出现差异性;另一方面,不同虫期血红素水平不同,影响了ART的活化程度,导致了靶蛋白的结合模式(共价与非共价结合)发生变化。

总之,该研究通过寻找青蒿素靶标蛋白,为青蒿素在疟原虫整个生命周期中均能发挥杀伤效应提供了有力的机理证据。除了其依赖于疟原虫在红细胞内消化血红蛋白释放的游离血红素,后者催化青蒿素开环生成自由基,从而杀伤疟原虫的作用外,青蒿素还能阻断疟原虫蛋白合成、干扰糖酵解能量供应途径、破坏氧化还原平衡稳态并干扰红细胞内期疟原虫的多种代谢途径。坐实了青蒿素“抗疟天选神药”的美名。

图片

达吉特深耕于小分子靶点筛选领域多年,因为专注所以专业。针对小分子靶点研究,无论是天然化合物还是体内代谢物,达吉特均有合适的筛靶方案提供。截止目前,达吉特已经帮助中国科研工作者在种类多样的小分子靶点筛选工作中取得重要突破,相关研究成果多次出现在STTT、Mol Cancer、Circ Res、J. Hepatol、Nat Commun、PNAS、APSB等国际著名学术期刊上。筛靶就找达吉特也逐步成为业界共识。

image.png

达吉特针对于中药及小分子药物研究,建立了一套完整的技术服务体系:

1)中药/复方的有效成分高精度鉴定;

2)中药有效成分与代谢物组织空间分布

3)小分子化合物批量标记(生物素/炔基/荧光)

4)小分子钓靶(标记法):20K人类蛋白组芯片/ ABPP

5)小分子钓靶(非标记法):DARTS /Lip-MS/ CETSA

6)膜蛋白靶点筛选技术:SPIDER / MPA/GPCR膜蛋白芯片

7)药物调控通路筛选:磷酸化抗体芯片/磷酸化蛋白组

8)SPR表面等离子共振(分子动力学)

9)药-靶结合位点分析(高分辨质谱/分子对接)

10) PET-CT与药物分布小动物活体成像

11)天然产物化合物库筛选

相关文献

[1].Harris E.Artemisinin Resistance Increasing.JAMA. 2023;330(11):1030. doi:10.1001/jama.2023.16110

[2].Gao P, Wang J, Qiu C, et al.Photoaffinity probe-based antimalarial target identification of artemisinin in the intraerythrocytic developmental cycle of Plasmodium falciparum.Imeta. 2024;3(2):e176.